FAQ's / Contact Us
Contact The Tennis NZ Coach Development Team
If you have any questions about Coach Development opportunities or have any other enquiries, feel free to contact us.
T: +64 9 528-5428
I want to become a coach. Where do I start?
You're in the right place! Take a look at the pathways for coaches in New Zealand, and then take a look at the courses calendar to register.
Where Can I See the Coach Development framework?
Download the full Coach Development Framework to learn more about the structure of our coach development program and the coaching environment in New Zealand.
LEARN MORE
What Police Vetting policy do you have for coaches?
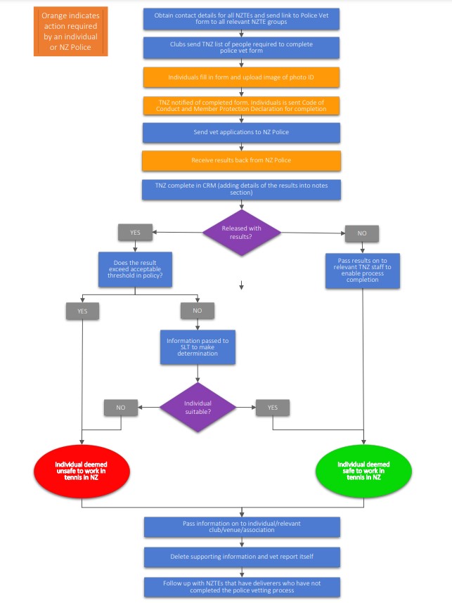
Tennis New Zealand requires all coaches who engage directly with Tennis New Zealand, and any Tennis New Zealand staff who have sole or joint responsibility for children to undergo a Police vetting check every three years.
Learn more about the National Police Vetting Service.
To contribute to a safe and secure tennis environment, Tennis New Zealand requires all coaches who engage directly with Tennis New Zealand, and any Tennis New Zealand staff who have sole or joint responsibility for children to undergo a Police vetting check every three years. This relates to, but is not limited, to the following groups of people:
- Formal qualification attendees (Junior Development and Club Professional, High Performance courses)
- National programme deliverer applicants (Tennis Hot Shots, Tennis Hot Shots Community Play, Cardio Tennis, Tennis Xpress)
- All contractors/staff prior to being directly engaged by Tennis New Zealand who have sole or joint responsibility for children (Performance/touring Coaches)
All appointments on; formal qualification courses, national participation programmes or individuals who have sole or joint responsibility for children, are subject to the individual receiving either a ‘no result’, or a ‘released with results’ deemed not serious enough to preclude the coach from involvement with Tennis New Zealand. In addition, Tennis New Zealand may undertake further police vetting at any time it considers appropriate, (subject to fresh consent by the individual). If the procedure reports a previously undisclosed incident or behaviour relevant to this policy, the future of the individual’s continued involvement with Tennis New Zealand will be reviewed and may, if appropriate, be terminated.
As national programme delivery takes place at clubs/schools/centres, Tennis New Zealand reserves the right to provide the details of any police vet released either ‘with results’ or ‘no results’ once obtained to relevant personnel at their delivery location/s and governing Tennis Association or Region.
For the sake of clarity, Tennis New Zealand nor any Regions, Association nor clubs have any obligations under the Vulnerable Children Act 2014.
Police vetting checks
- Tennis New Zealand qualify as an ‘approved agency’ by the New Zealand Police. This entitles Tennis New Zealand to request a Police vetting check to be carried out on any individual associated with Tennis New Zealand and its activities such as Formal qualification attendees (Junior Development, Club Professional and High Performance courses), National programme deliverer applicants (Tennis Hot Shots, Cardio Tennis, Tennis Xpress), and all contractors/staff directly engaged by Tennis New Zealand who have sole or joint responsibility for children.
- A Police vetting report will provide information regarding any convictions, dates of those convictions, types of offences and the sentence imposed. The report will also advise whether the Police recommend that an individual does not have access to children, young people or vulnerable members of society due to behaviour of a violent or sexual nature (that may not, for whatever reason, have resulted in a conviction).
- Tennis New Zealand require the individual to authorise the request of a Police vetting report by completing the official Consent to Disclose Information form. As part of this process the individual will be required to agree to authorise Tennis New Zealand to have the right to pass on any ‘released with results’ reports deemed serious enough to preclude the individual’s involvement in coach development, participation programme delivery or engaging directly with Tennis New Zealand to any clubs, Associations or Regions that engage the services of the individual.
Refusal to consent
If the individual does not authorise Tennis New Zealand to obtain a Police vetting report Tennis New Zealand will consider it necessary to reject the application to take part in a coaching qualification course or deliver national participation programmes or terminate an existing delivery agreement.
Administration
- In some cases, it will be necessary to obtain the equivalent of a Police vetting report or a copy of criminal conviction record from another country where the individual concerned has resided.
- The Head of Participation and Coaching is responsible for organising a Police vetting report
- The individual concerned is entitled to request a copy of the Police vetting report obtained by Tennis New Zealand
- The Head of Participation and Coaching will receive and review the Police vetting report. If it is a ‘no result’ the individual’s course application or participation programmes application can continue, or engagement can proceed.
- If the Police vetting report is returned ‘released with results’ Tennis New Zealand will make a decision regarding the suitability of the individual to be involved with Tennis New Zealand. If Tennis New Zealand already engages the individual they may suspended the individual pending the decision to either cease or continue their involvement with Tennis New Zealand. If the individual is applying to take part in either coach development or National Participation programmes for the first time, their application will be placed on hold pending the decision. When making this decision Tennis New Zealand may consider the following when assessing the results of a vetting report:
- The offence is listed as one of the ‘Specified Offences’ as listed in the Vulnerable Children Act
- The nature of the offence and relevance to involvement with Tennis New Zealand
- Length of time since the crime was committed
- Age and maturity now as compared to when the crime was committed, the seriousness of the crime e.g. length of sentence, use of a weapon, the circumstances at the time of violent behaviour
- Pattern of offending, e.g. a short spate may indicate a ‘phase’ but a regular pattern may indicate continued inappropriate behaviour
- Any other factors deemed relevant
- Tennis New Zealand will work in conjunction with the coach to provide the details of any police vet released ‘with results’ to relevant personnel at their delivery location/s and governing Tennis Association or Region.
- The specifics of the report or record will be kept confidential to the Tennis New Zealand senior leadership team, and any clubs, Associations or Regions that engage the services of the individual.
